欢迎来到 中科软研(北京)科学技术中心
手机版
首页
关于我们
新闻动态
培训回顾
最新培训
证书查询
师资专家
合作单位
联系我们
热门搜索词:
SCI
DeepSeek
Fluent培训
ChatGPT
科研论文写作
通知公告
——中科软研(北京)科学技术中心方针
——中科软研(北京)科学技术中心方针
当前位置:首页 >
最新培训
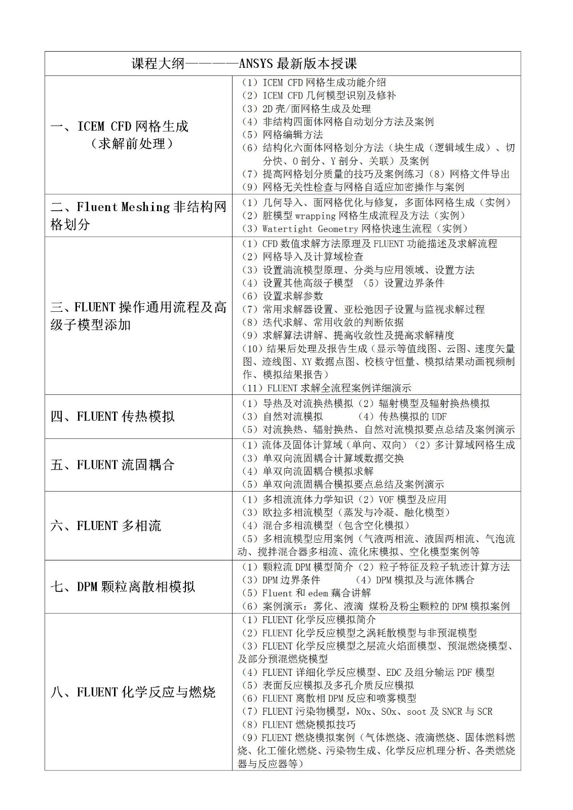
关于举办“ANSYS Fluent通用流体仿真核心技术应用与工程实例”培训班通知
0
发布时间:2021-07-20
浏览数:1284
通知公告
more
中科软研(北京)科学技术中心